四年一劍 衡水湖再迎頂級學術盛宴 探索生態湖城未來無限可能

建設生態文明是關系人民福祉、民族未來的大計。未來30年,全球將有三分之二以上的人口居住在城市,世界各國都在面臨生態環境建設和未來城市發展的挑戰,諸多嚴峻問題亟待通過跨學科的綜合性和系統性方案加以解決。
10月23-25日,2020衡水湖生態文明國際交流會將通過線上線下結合的形式在衡水舉辦。本次論壇將邀請國內外知名的規劃、建筑、景觀專家學者,就生態景觀、濱水空間規劃、城市規劃、建筑設計、人居環境等議題進行深入研討交流。
同期,北京大學未來城市研究中心將舉辦以人居環境與未來城市的國際研討會。另外,中國城市規劃協會將舉辦濱水空間規劃設計研討會。與會專家將就當前熱門話題展開討論,探索跨界融合的無限可能。
持續四年·國際交流
打造有衡水特色的生態湖城
位于河北省東南部的衡水市,因水而生,因湖而名,綿延悠長的滏陽河穿城而過,碧波蕩漾的衡水湖鑲嵌在城市中央。衡水國家級濕地和鳥類自然保護區是華北平原上單體面積最大的淡水湖,擁有包括世界極瀕危物種青頭潛鴨在內的豐富動植物資源和完整的濕地生態環境。要如何更好的保護和利用好這片濕地,衡水人從來沒有停止過腳步。
2017年7月15日至9月30日,衡水依托衡水湖生態優勢,成功舉辦了以“濕地園林·休閑湖城”為主題的河北省首屆園林博覽會,打造全國最大的城市濕地園林。作為園博會的一項重要活動,河北省住建廳與衡水市人民政府聯合舉辦了高端學術交流活動,中國科學院、中國工程院以及來自新加坡、泰國、韓國等國家和地區的專家學者齊聚湖城,圍繞生態園林城市、生態湖城、海綿城市、濕地保護與可持續發展以及五大發展理念等方面進行了專題研討和學術交流,在業內外引起廣泛關注,由此開啟河北園博會高端學術交流的先河。次年9月,衡水邀請30多位知名專家學者齊聚衡水湖畔,共同探索濕地公園與濱水城市發展之路。衡水迎來后園博時代,生態環境建設品質和建設速度都進入快車道。
值得一提的是2019年舉辦的第三屆交流會,荷蘭高級代表團的到訪為衡水湖城發展來帶來了更多具有建設性的意見。南荷蘭省作為荷蘭經濟最發達的地區之一,在水生態保護,都市農業方面擁有豐富的經驗和資源,其在水環境治理、都市農業領域處于世界領先水平,代表團同來自日本、法國、西班牙、菲律賓等十多個國家的知名專家、學者,大家匯聚一堂,為衡水發展獻計獻策。
一場場的高端學術交流,嘉賓們為衡水湖的發展提出了一系列的新理念、新觀點、也推動著衡水市不斷加強與全球濕地保護相關組織、專家學者和濱水城市的合作。三年來,來自國內外的學術權威在這里進行思想碰撞,智慧的火花引領著建設生態宜居美麗湖城的實踐,推動著衡水在生態文明建設上不斷取得新的進步。衡水,一座具有“國際范兒”的生態宜居美麗湖城正在悄然崛起。
大咖云集·獻計獻策
共話城市規劃與人居環境
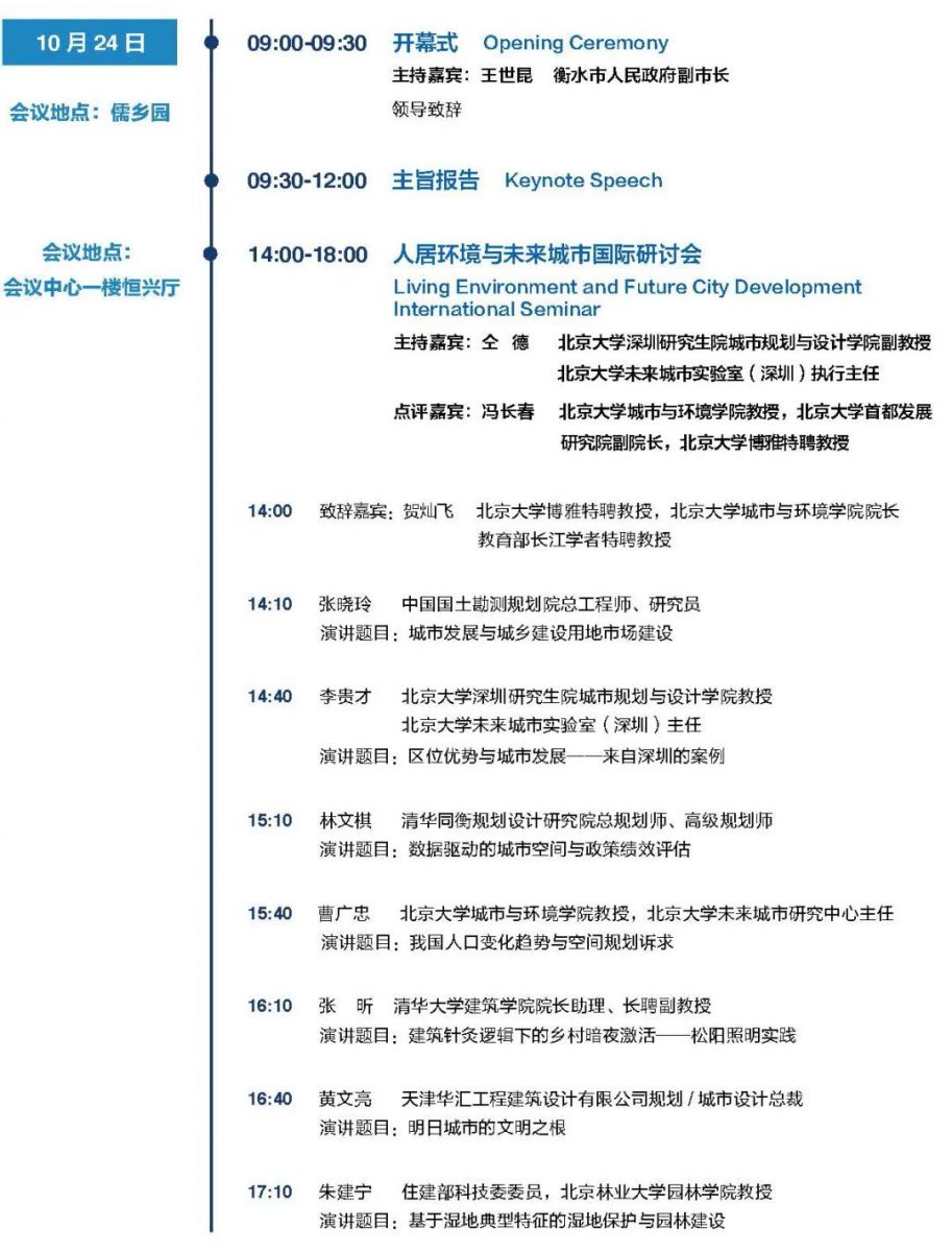
本次論壇采用線上線下相結合的形式,各分論壇大咖云集,亮點多多。北京大學未來城市研究中心舉辦的人居環境與未來城市國際研討會將聚焦城市更新發展,來自北大、清華的專家學者共同展望明日之城,就推動人居環境升級等熱點議題展開研討。
中國城市規劃協會主辦的濱水空間規劃設計研討會,邀請多位在國內享有盛譽的知名專家擔任會議主講嘉賓,結合不同地域、不同規模的國內外湖城規劃發展案例進行深入的分析與講解,為衡水市和國內其他城市的規劃設計提供經驗和借鑒。
濱水城市如何實現人與自然和諧共生,新形勢下如何推進生態文明建設?2020衡水湖生態文明國際交流會,讓我們拭目以待!
組織機構
主辦單位 衡水市人民政府、河北省住房和城鄉建設廳
聯合主辦 中國科學院地理科學與資源研究所、中國自然資源學會、中國城市規劃協會、北京大學城市與環境學院
承辦單位 亞洲園林協會、園冶杯國際競賽組委會
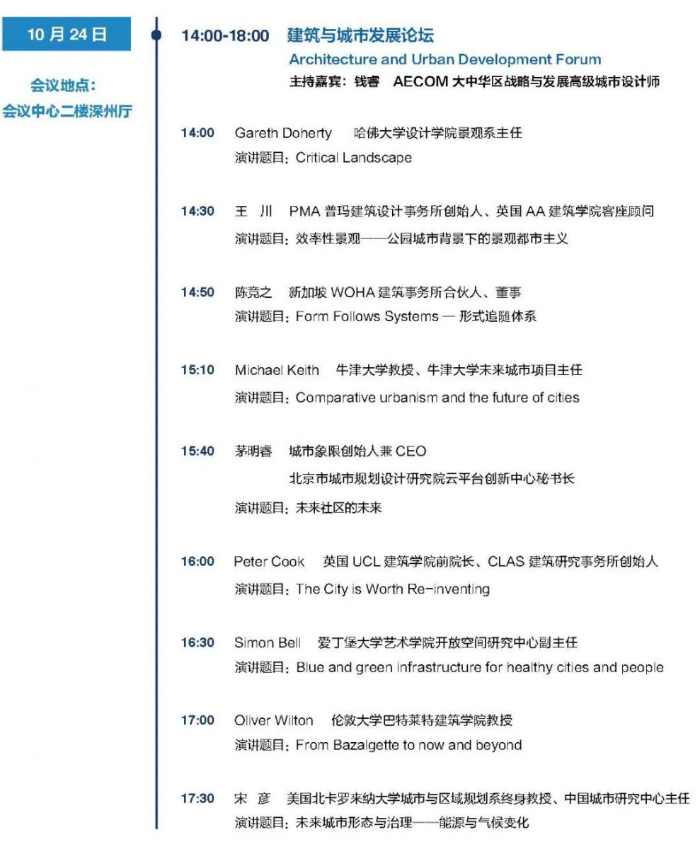
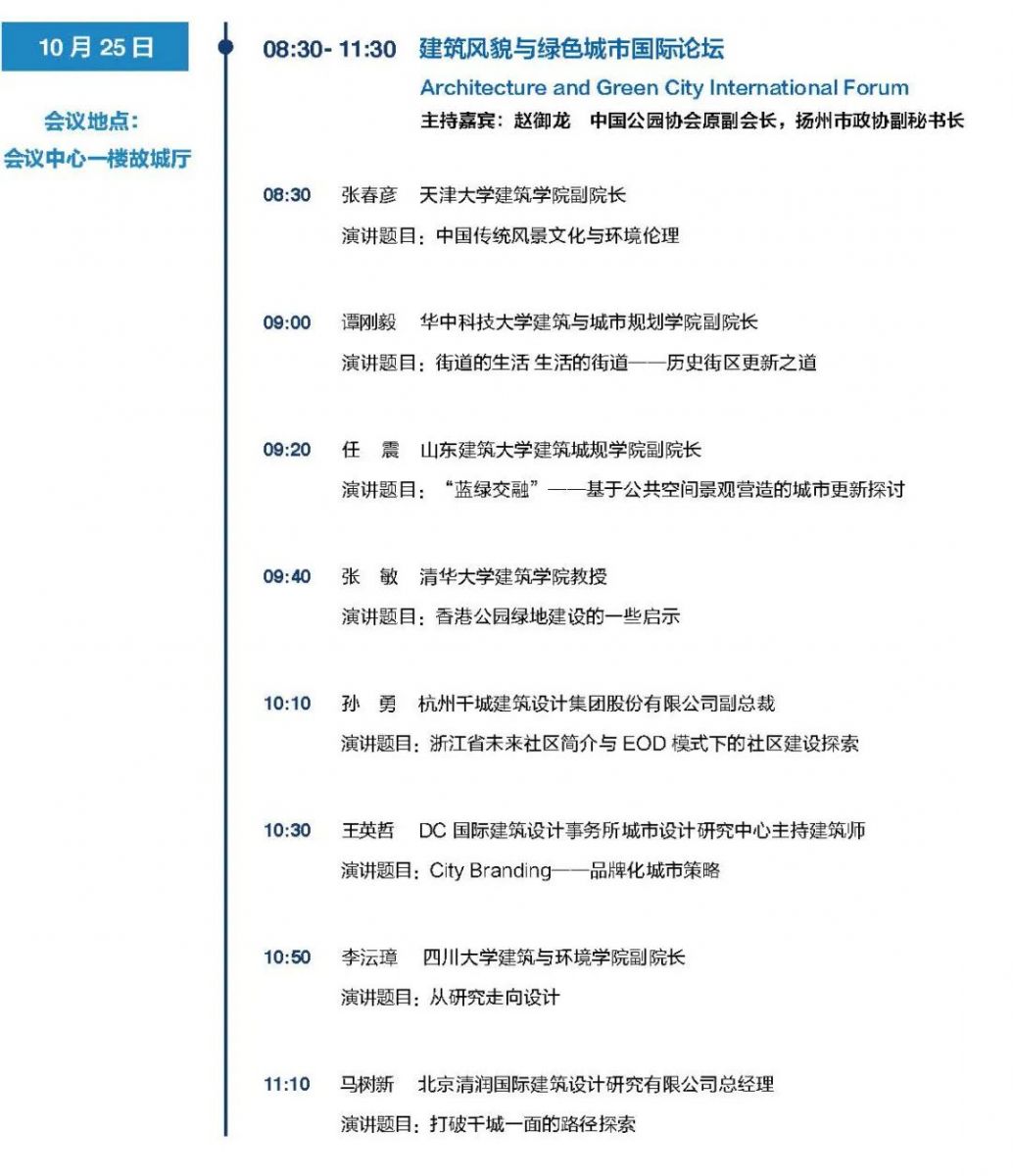
會議日程






參會方式
微信公眾號
掃碼關注微信公眾號“國際設計師”和“風景園林網”,點擊菜單欄“在線直播”即可進入2020衡水湖生態文明國際交流會直播間收看。

(微信公眾號:國際設計師)

(微信公眾號:風景園林網)
中國風景園林網
登錄“2020衡水湖生態文明國際交流會”專題頁面。
掃描下方二維碼,或者點擊“閱讀原文”
進入專題頁

微博
搜索#2020衡水湖生態文明國際交流會#話題,點擊風景園林官方微博發布的直播地址進行收看。
編輯:liqing
相關閱讀
江蘇揚州:今年實施五大攻堅行動提升城市綠化
城市道路綠化增綠行動。利用今年春季綠化黃金季節,針對城市道路綠化達標率、林蔭路覆蓋率等指標,全面開展道路綠化增綠提綠補綠,重點對87條道路的行道樹“有綠無蔭、有景少蔭”、綠化品種單一等問題進行整改,形成配置合理、錯落有致、層次清晰的道路綠化景觀【詳細】
北京昌平新城東區將打造濱水商業消費新地標
昌平新城東區位于昌平區南邵鎮,規劃建設用地面積11平方公里,規劃人口12萬,圍繞打造首都北部消費新地標編織街區控規已獲批。未來,昌平新城東區將打造成為京北體驗消費示范區、山水宜居典范城區、高水平綜合服務承載區和智慧產研創新園區【詳細】
南寧園博園舉辦“禮樂園博·南寧花朝盛典”
活動期間,南寧園博園還舉辦了漢服新秀大賽、同袍巡游、及笄成人禮、國風婚禮妝照展示、明制婚禮儀式典禮、六藝游園、書畫體驗、國風集市等精彩紛呈的活動,同時邀請眾多知名國風模特參與表演展示【詳細】
成都首屆“最美公園”評選結果出爐
據成都市公園城市建設管理局相關負責人介紹,本次“最美公園”評選范圍包括23個區(市)縣已建成開放的1514個公園,包括綜合公園、口袋公園,還有郊野公園【詳細】



